一、关于更名
从“学院”到“大学”,是质的提升
高职释放升本信号,也是因为当一所职校从“学院”更名到“大学”,这意味着学校层次高了,随之而来的就是教育经费、招生录取、人才培养、科研等诸多方面的提升。
当然,职校更名并不仅限于升本。根据相关研究,职校更名一般有三种类型:
二是高职院校升格本科后的更名;
三是中职学校升格为专科高职后的更名。
本文提到的更名,即为高职院校升格本科后的更名。尤其当前社会达成了一种“以名识校”的共识,“大学”比“学院”更受欢迎,这对于提升学校知名度、引进师资、获取优质生源,争取更多政策支持和资金投入等方面有着十分重要的意义。
27所高职冲刺更名为“大学”
高职升本更名的背后,与各地政府的支持与推动有着密不可分的关系。职校的繁荣发展,为城市的经济、政治、文化发展带来积极的一面,地方政府多数支持职校的更名提升。
聚焦职教(ID:zjteachers)为此收集整理了“十四五”期间各省得到升本支持的高职院校。据不完全统计,共有27所高职。下面我们一起来看看吧!

从上表可以看出,广东未来或将升本的高职院校最多,有5所学校,分别是:汕尾职业技术学院、东莞职业技术学院、深圳信息职业技术学院、深圳职业技术学院、江门职业技术学院。这27所高职中,有24所公办院校,3所民办院校。并且,有9所是双高计划院校。相信未来会有更多的公办高职院校升为本科。
二、关于命名
职业本科院校命名规律
虽然还不知道大家的选择,但从当前的一些网络呼声来看,很多人认为高职升本后的校名去掉“职业”二字更好,你也是这样想的吗?这里,聚宝就要科普一下了。
从2018年开始,教育部门在新设本科院校更名上的谨慎或许表明未来将真正将“严控大学更名”。“职业学院”或“职业技术学院”在更名升本中均保留“职业”两个字 。也就是说“技术”可以弃,但“职业”二字绝对不能弃。
2019年国务院印发的《国家职业教育改革实施方案》中就提出,“职业技术大学”是在“职业技术学院/职业学院”基础上建立起来的有高素质,高技能,高水平的职业技能型本科院校。因此,职业本科院校基本以“职业技术大学”和“职业大学”来命名。
所以,“十四五”期间或将建成的职业本科院校名称基本都是“职业技术大学”或“职业大学”,快来一起看看吧!

从上表可以看出,有2所职业技术大学,宜春职业技术大学和江西文理职业技术大学。3所职业大学,赣州光彩职业大学、齐鲁工商职业大学、齐鲁科技职业大学,还有1所职业技术师范大学。
三、关于实现
职业院校从“学院”到“大学”的进阶,如何达成?
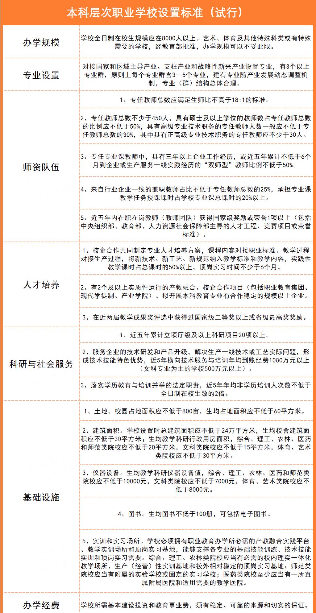
今年1月27日,教育部研究制定了《本科层次职业学校设置标准(试行)》。该标准明确了职校升本需要满足的指标。聚宝从中选取了一些硬性要求,如下表所示:

“学院”升级为“大学”后,一些成功更名的高校在短短几年内取得长足的发展,甚至逆袭成为重点院校。可一旦加上“职业”、“职业技术”这些字,在很多人心中立马就降了一个level,很多高考生也不太愿意报考。
但从上表可以看出,职校升本的标准还是比较高的。当然,被社会大众认可,不是一朝一夕即可实现的,高职院校的晋升与改革是体系化与制度化的过程,需要时间去不断地完善,不是名称上去掉几个字就可以的。
在这个过程中,外部涉及高职教育的政策及社会环境,内部涉及院校自身要素等方面。因此,高职院校在追求升本的过程中,应在办学目标、理念定位、人才培养、师资队伍建设、软硬件设施建设等方面下足功夫,研究透彻。
那么,高职院校在此过程中的建设可以怎样发力?

1、明确人才培养“职业性”,服务地方经济发展
高职院校晋升本科层次职业教育,其人才培养目标须彰显“职业性”,并且根据教育部《关于全面提高高等职业教育教学质量的若干意见》,根据区域经济发展的要求,科学合理地设置调整专业是高等职业教育的特色。那么高职升本,人才培养与办学定位也应当以服务区域经济社会发展为指导。

2、培养“双师型”教师队伍,完善教师整体结构
职业技术性人才的培养离不开一支强大的“双师型”教师队伍。因此,院校要格外注重教师的实践能力与职业技术能力的培养。同时,还要完善教师队伍结构,外聘专业技术人才作为兼职教师并加强管理力度。

3、开发设置合理的课程体系,坚定培养应用型技术人才
应用型人才必备的就是实践技能,院校要加强各类模拟实践场景的教学环境以及实训基地的建设,提高学生的应用技术能力以及实践能力。
当然,让社会大众真正认可“职业大学”,内部发力和外部助推二者缺一不可。
在如今的各项利好政策下,我们有理由相信,未来职业本科教育的发展,一定是长风破浪会有时,直挂云帆济沧海!
参考资料:高职院校晋升本科高职的发展动力与可行性分析_张春明
注:以上信息整理自省政府官网。因为人工统计,如有错漏,请以官方公布为准
分享上面的二维码给朋友,即可直达此页!
